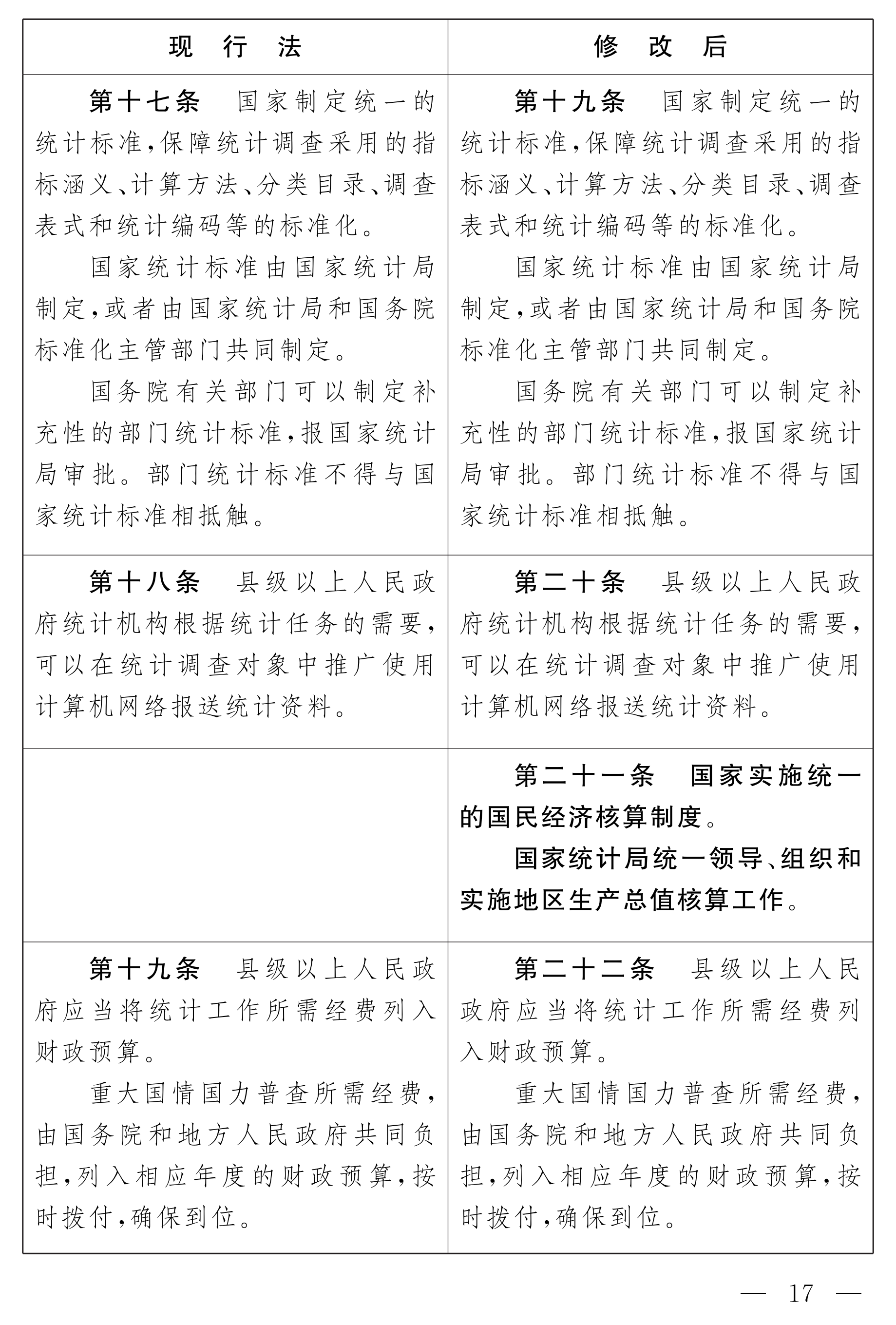
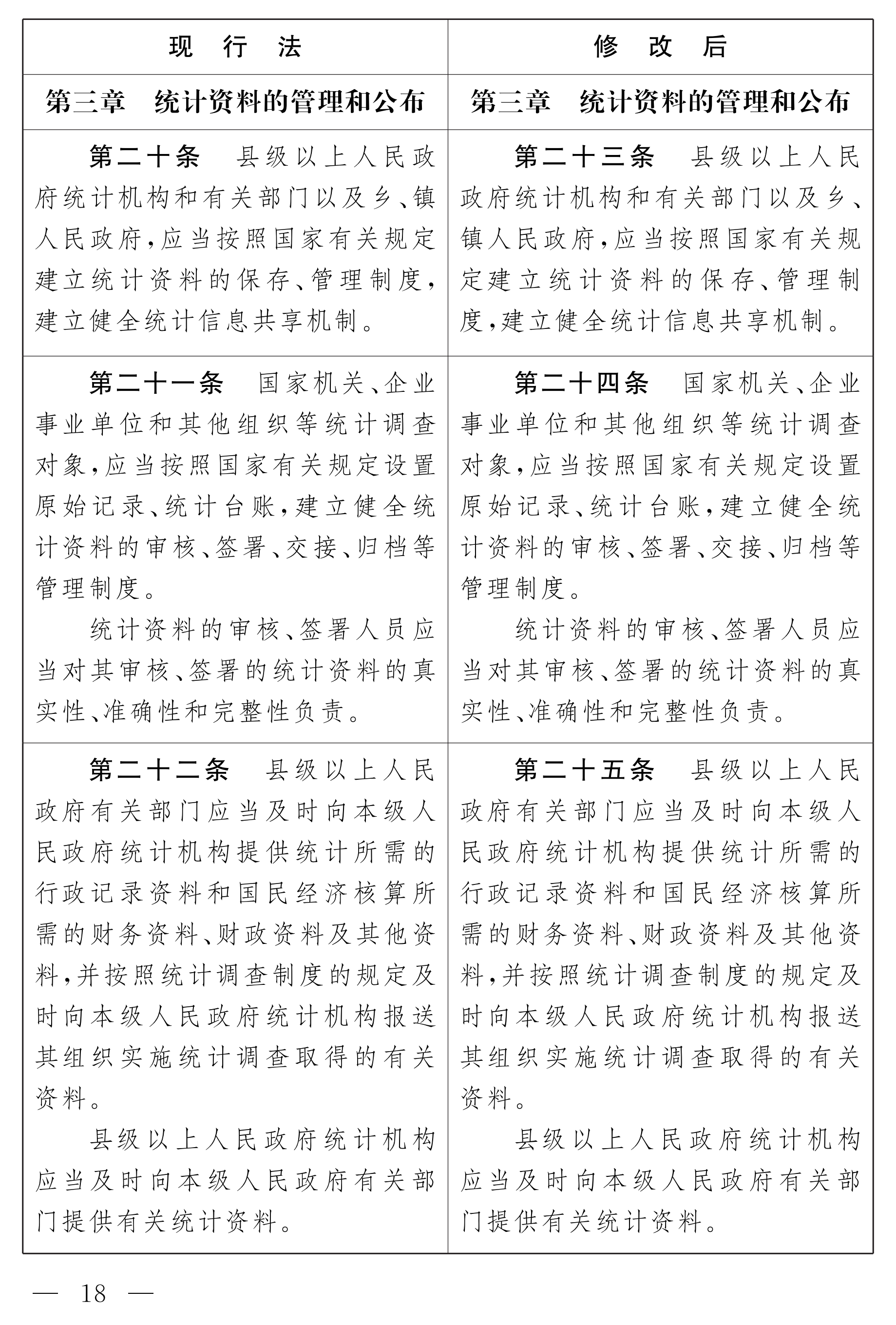
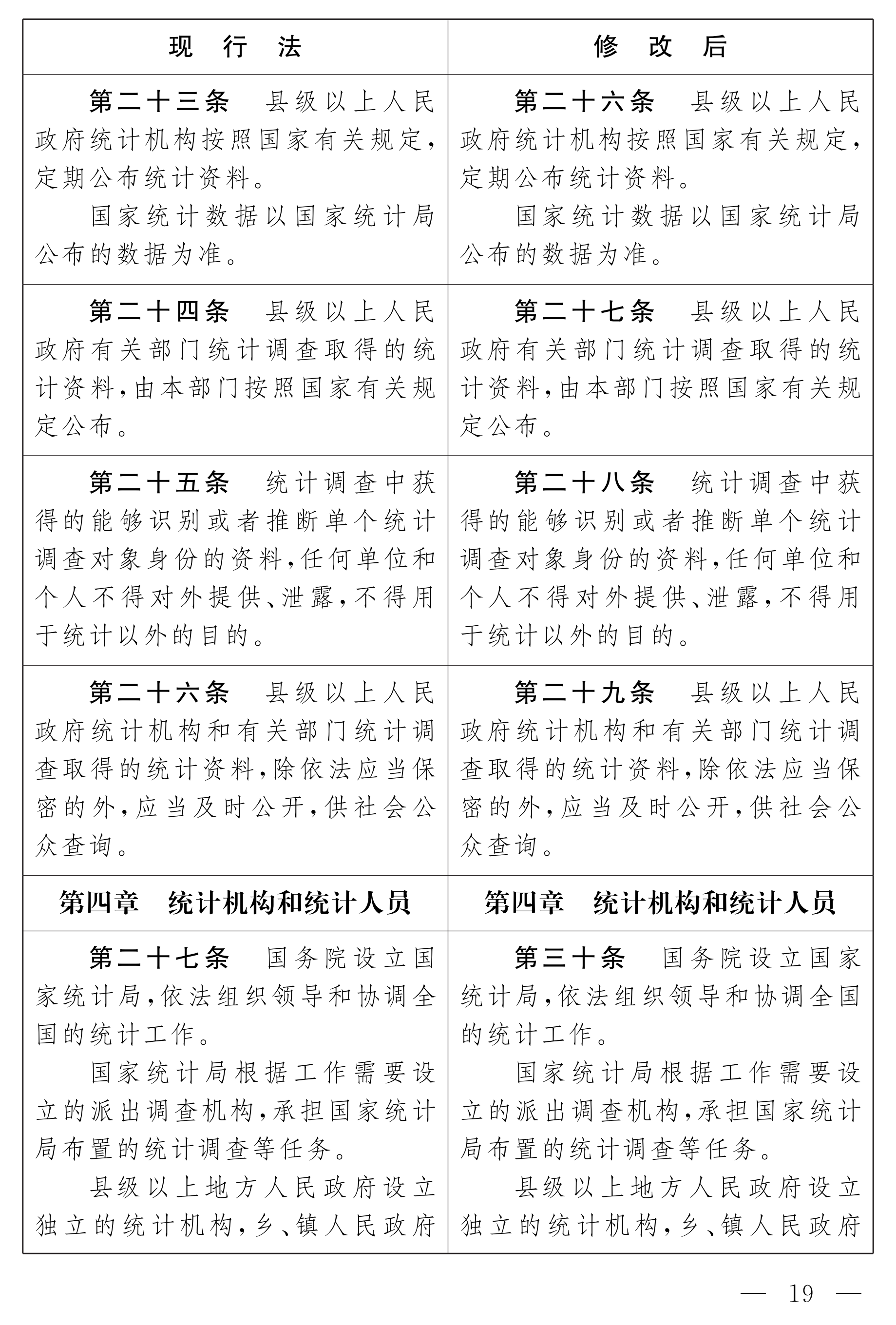
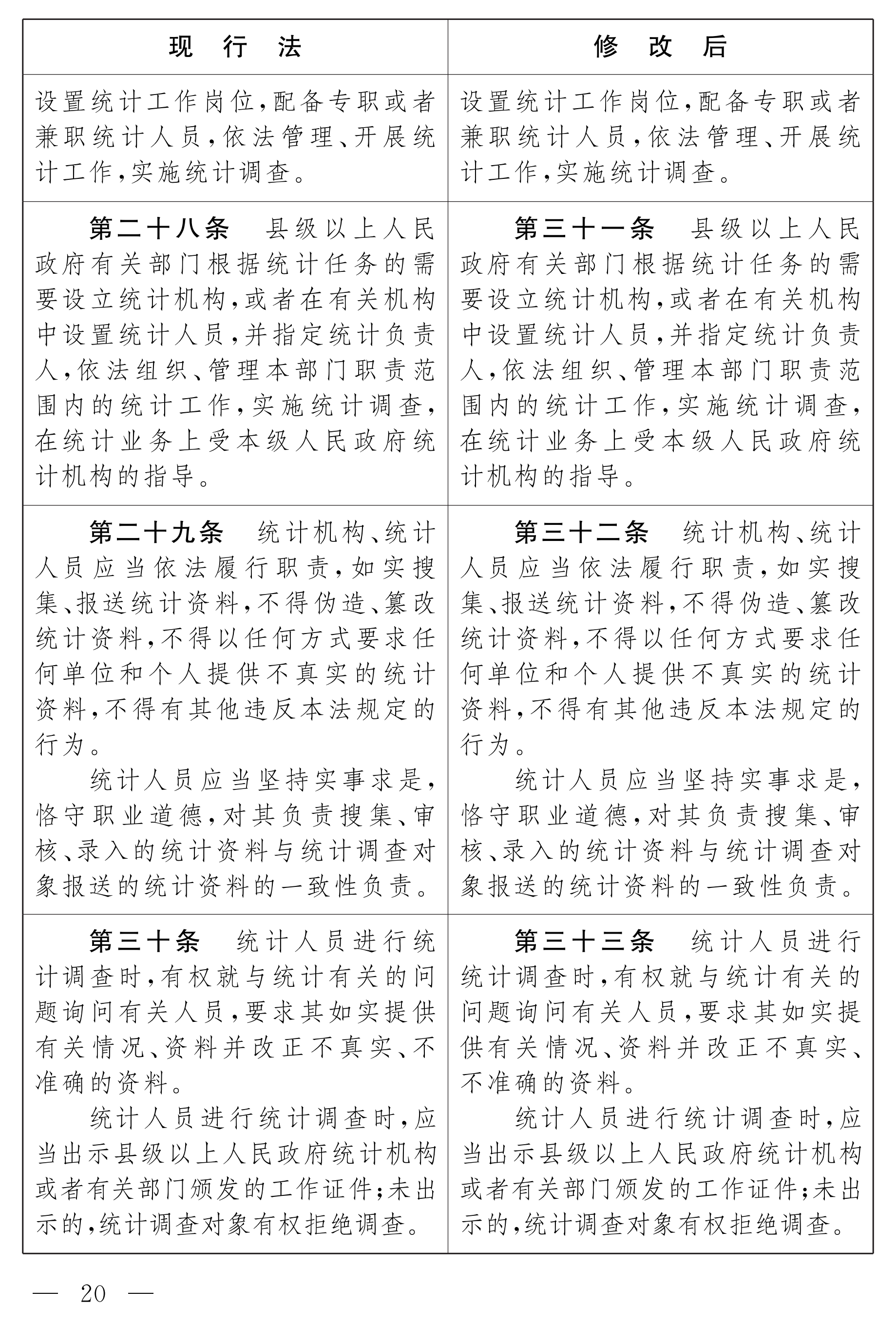
十四届全国人大常委会第九次会议于4月26日在北京闭幕。会议对《中华人民共和国统计法(修正草案)》进行了审议,并将《中华人民共和国统计法(修正草案)》予以公布。
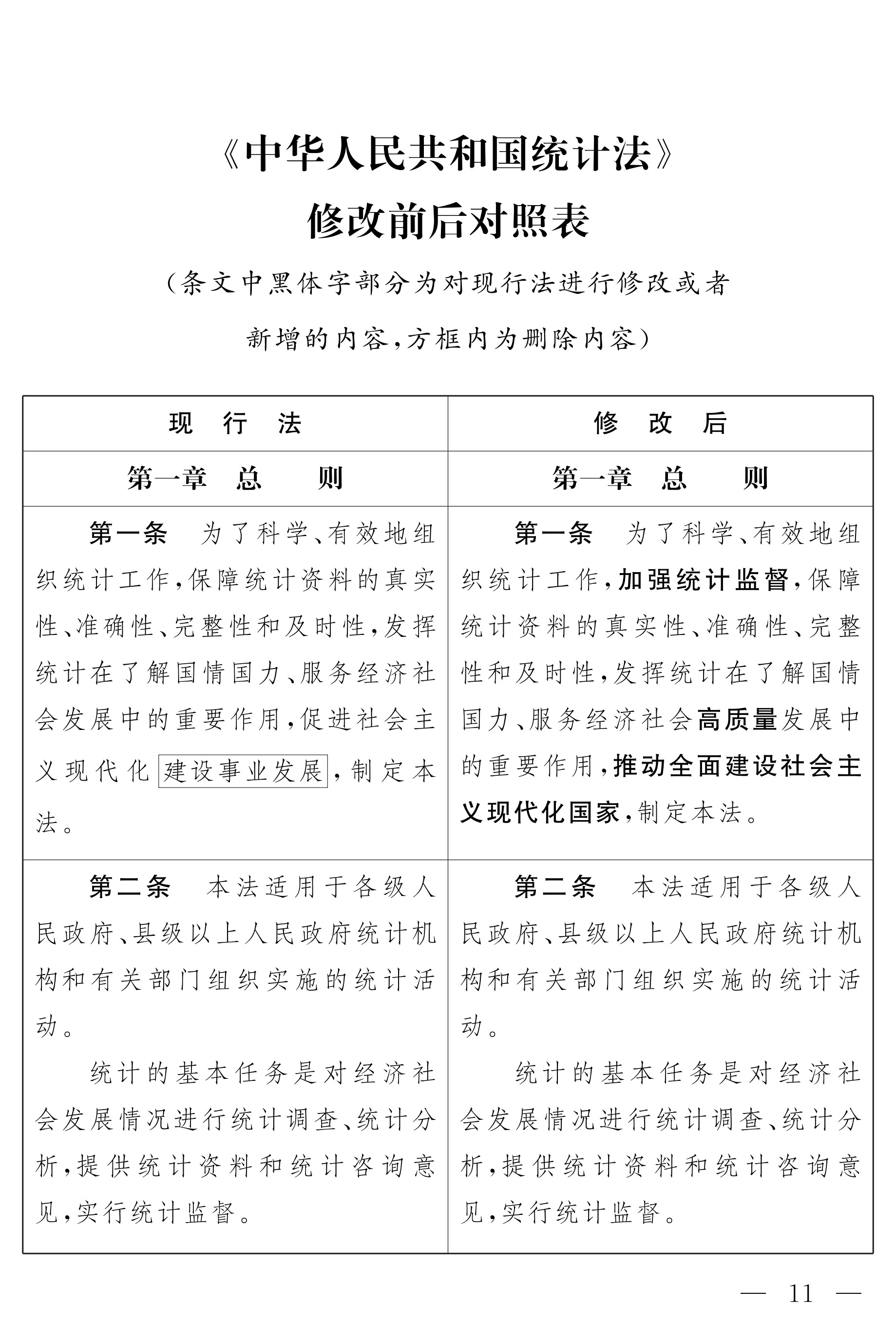
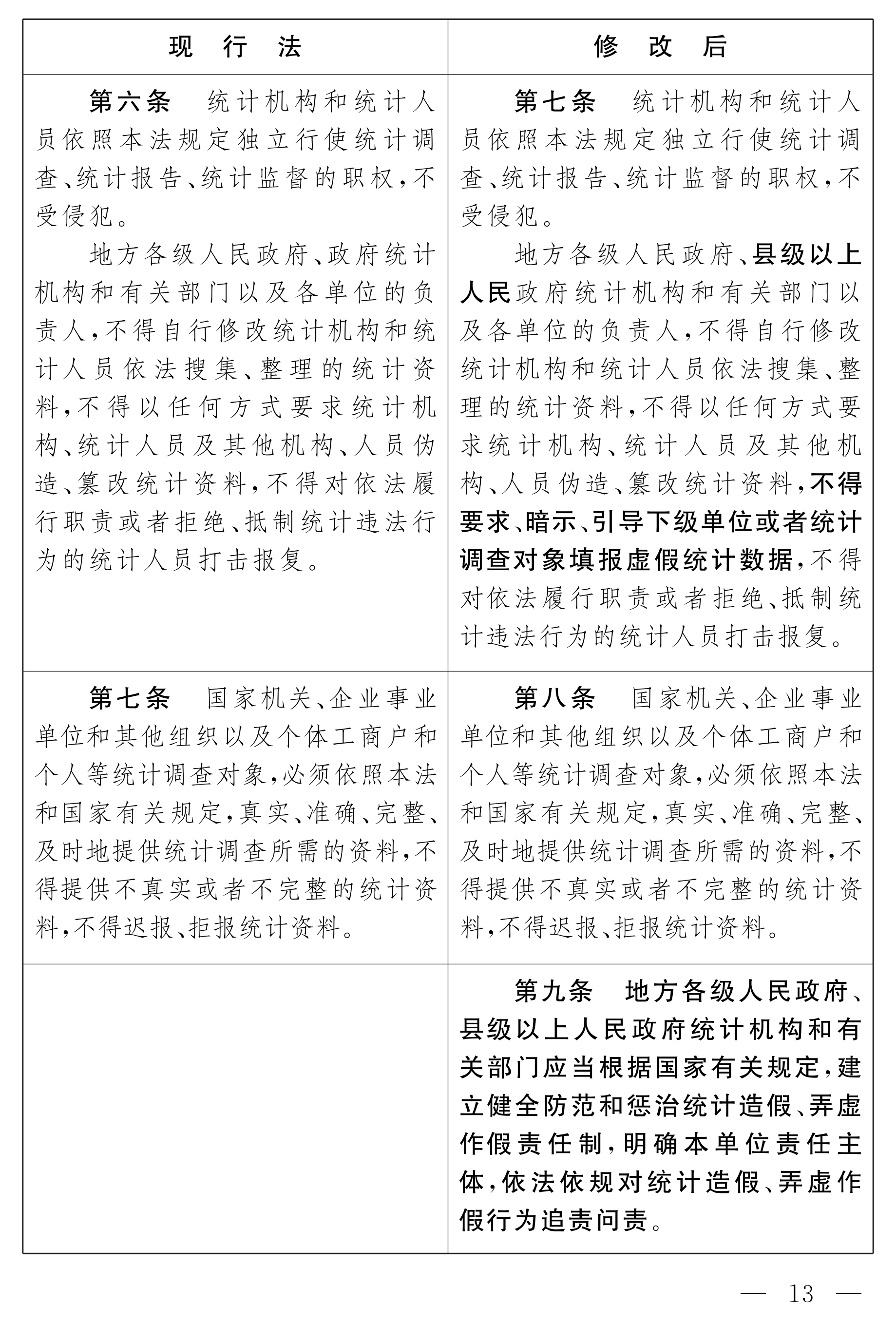
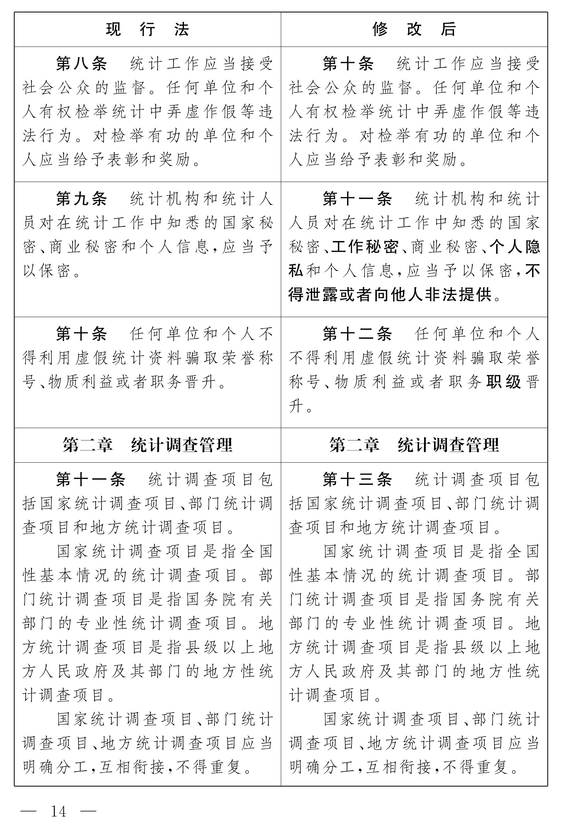
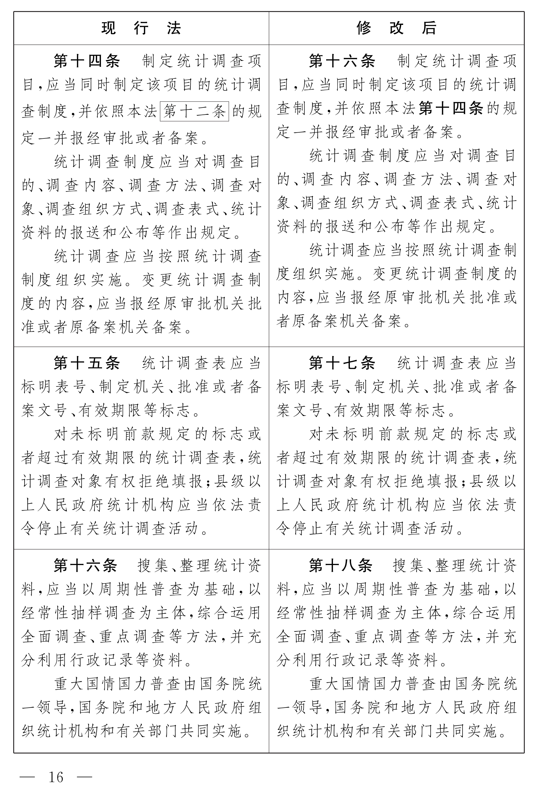
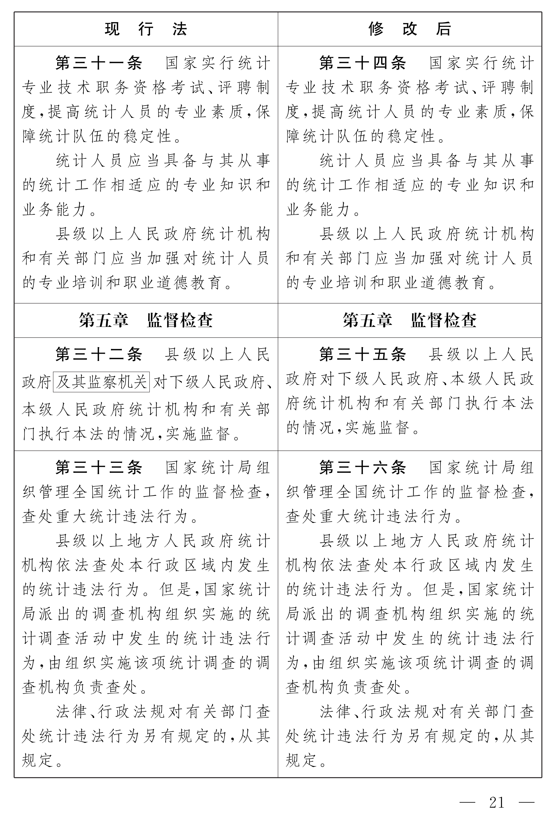
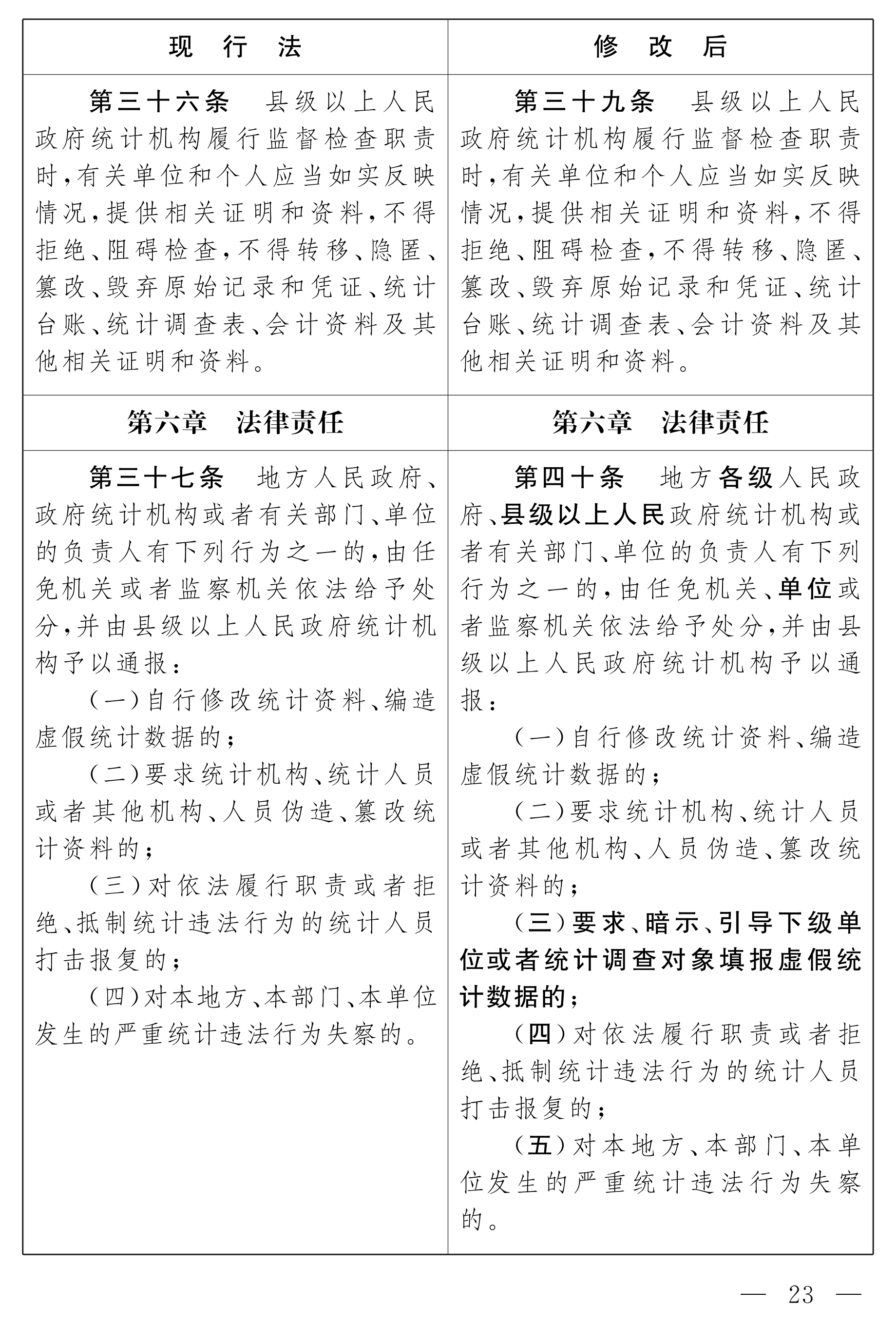
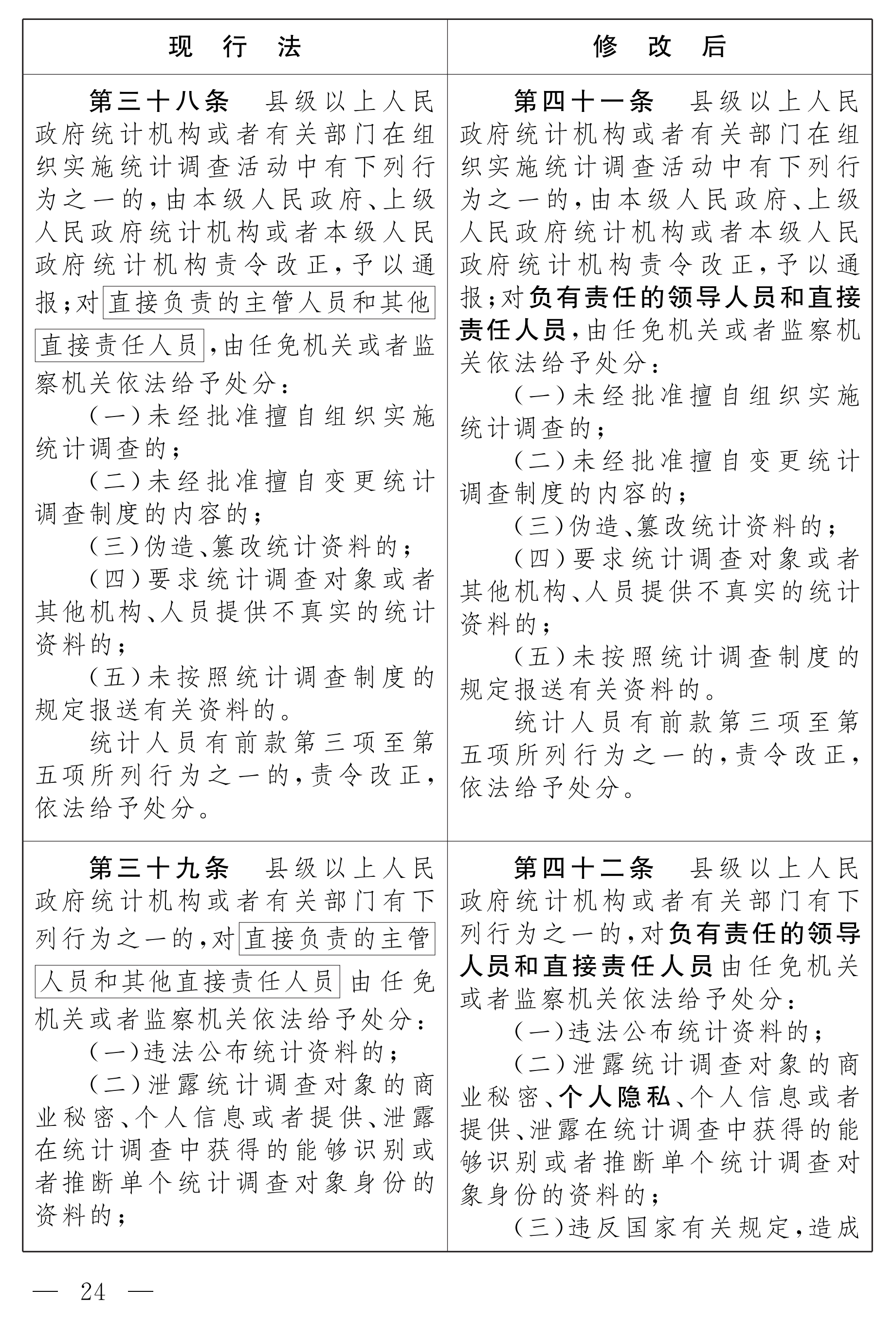
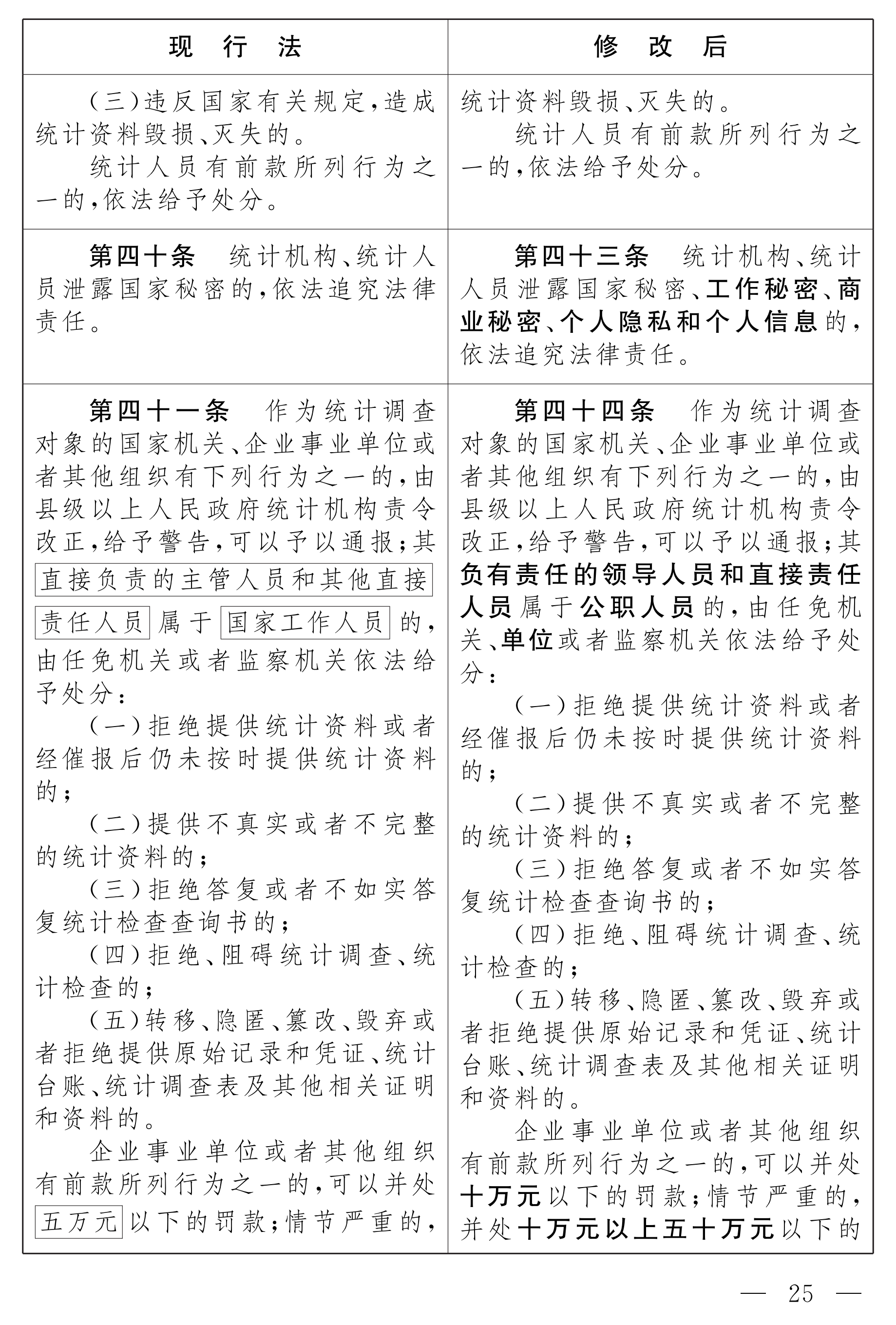
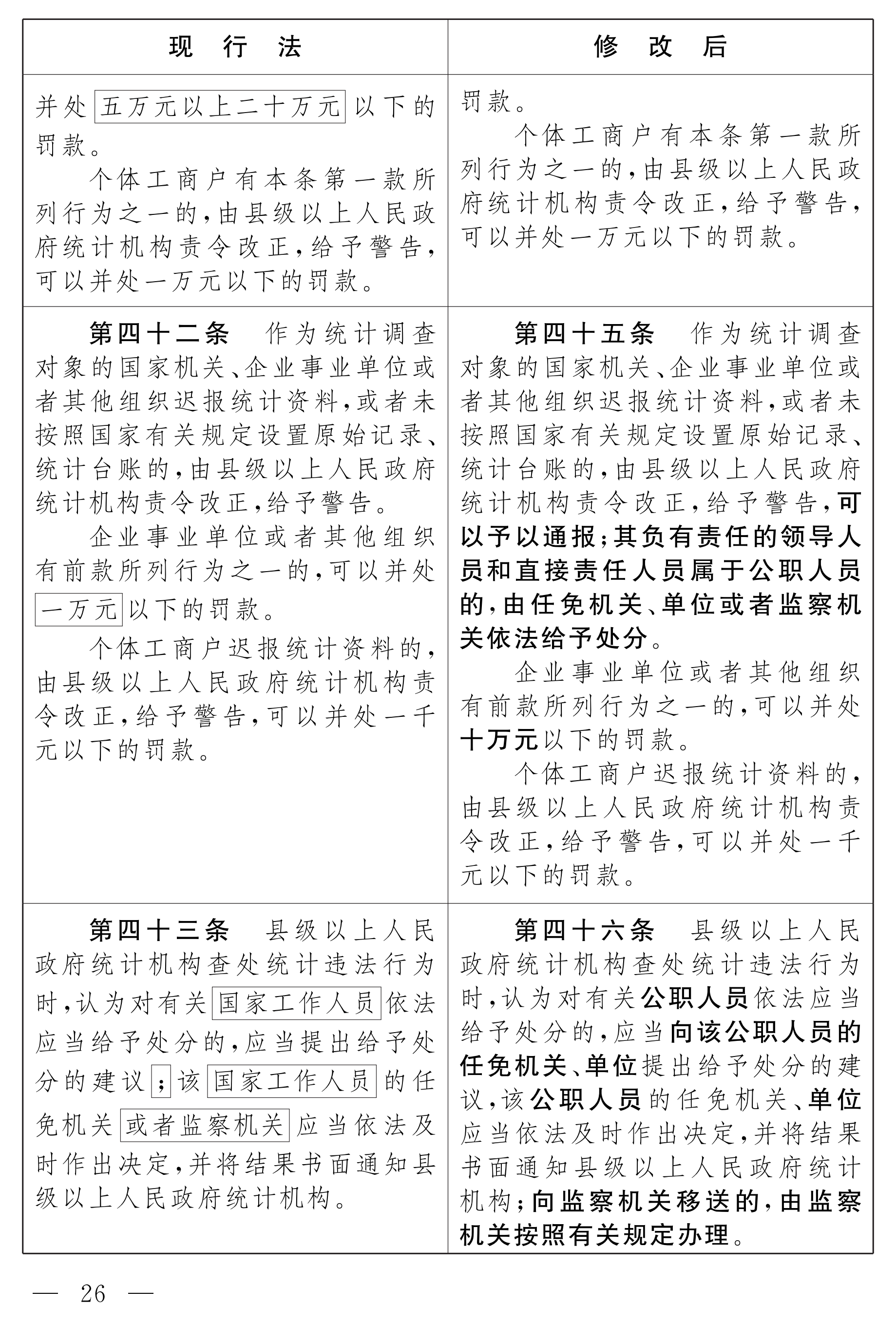
统计是经济社会管理的重要基础性工作,是宏观调控的重要依据。现行统计法于1983年制定,经过1996年、2009年两次修改,在规范、指引、保障统计工作有序开展,有效组织统计活动,服务经济社会发展等方面发挥了重要作用。此次统计法修改保持现行统计法制度框架基本不变,围绕坚持党的领导、加强统计监督等要求,对相关制度进行了修正,着力解决统计造假等突出问题。
社会公众可以直接登录中国人大网(www.npc.gov.cn)或国家法律法规数据库(flk.npc.gov.cn)提出意见,也可以将意见寄送全国人大常委会法制工作委员会(北京市西城区前门西大街1号,邮编:100805。信封上请注明统计法修正草案征求意见)。截止日期为2024年5月25日。



























